PCGF5 Is Required for Neural Differentiation of Embryonic Stem Cells

 Uncategorized    Monday, 2018/10/15

Researcher Yao Hongjie from the Guangzhou Institute of Biomedicine and Health, Chinese Academy of Sciences published a research report entitled "PCGF5 is required for neural differentiation of embryonic stem cells" on Nature Communications. This work reveals the molecular mechanism by which polycomb PCGF5 regulates the differentiation of embryonic stem cells into neural precursor cells.

Epigenetic modification plays an important role in maintaining stem cell characteristics and cell fate transformation. As an important epigenetic modification factor, polycomb is first discovered in Drosophila. In higher animals, the composition of Polycomb Repressive Complex 1 (PRC1) is complex. According to the composition of the PRC1 complex, the PRC1 complex can be divided into two major categories, classic and non-classical, with various functions. The team reported in the April 2017 of Cell Stem Cell that non-classical polycomb RYBP is present in the PRC1 complex and the two complexes containing the pluripotency factor OCT4; RYBP works in both PRC1-dependent and non-dependent ways to promote somatic cell reprogramming.

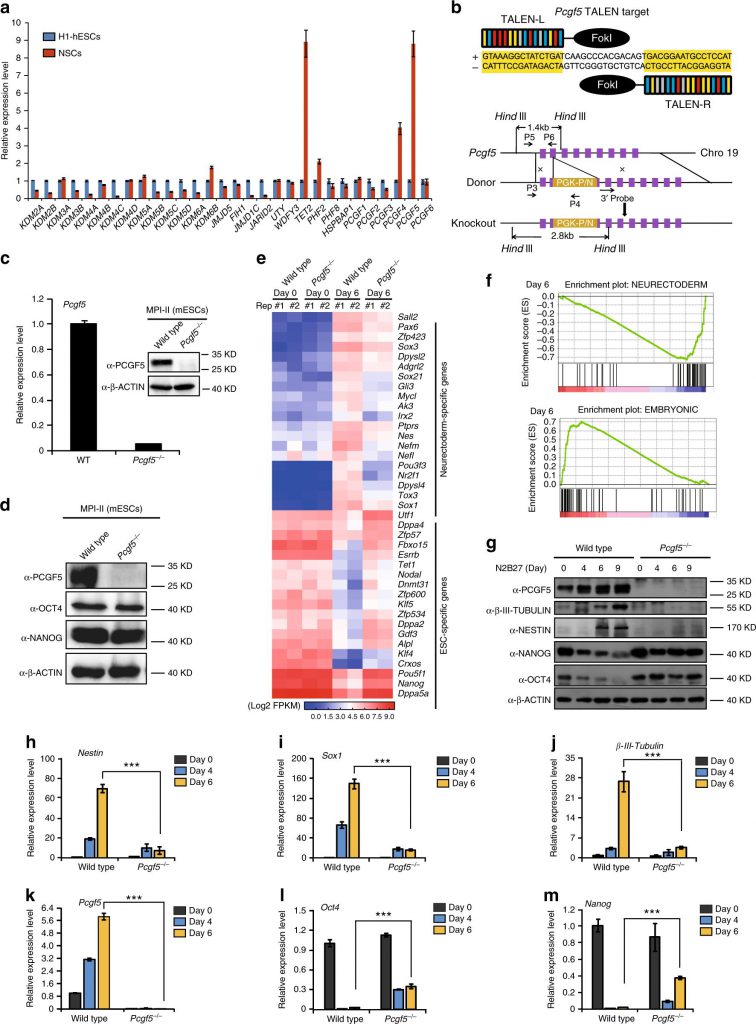
By screening for epigenetic factors that influence the differentiation of stem cells into neural precursor cells, the team found that the non-classical subunit PCGF5 of the PRC1 complex plays an important role in stem cell neural differentiation. They found that knocking out PCGF5 did not affect the proliferation and self-renewal of stem cells, but significantly inhibited the differentiation of embryonic stem cells into neural precursor cells. During the differentiation of stem cells into neuroectoderm, PCGF5 can negatively regulate the SMAD2/TGF-β signaling pathway through RING1B-dependent ubiquitination, and knockout of PCGF5 leads to activation of the SMAD2/TGF-β signaling pathway during differentiation and the differentiation of stem cells into neural precursor cells is inhibited. In addition, during stem cell neural differentiation, knockout of PCGF5 prevented histone H2AK119ub1 and H3K27me3 from being effectively reduced in the promoter region of neural differentiation-related genes. Moreover, in the process of stem cell neural differentiation, the distribution of PCGF5 in the whole genome is not only colocalized with the H2AK119ub1 and H3K27me3, which related to gene suppression, but more PCGF5 binds to highly expressed genes and colocalization with H3K27ac and H3K4me3, which related to gene activation. This study further revealed that PCGF5 may have the function of activating the transcription of genes involved in the differentiation of stem cells into neural precursor cells.

The results of this study indicate that in the process of neural differentiation, PCGF5 inhibits the SMAD2/TGF-β signaling pathway by exerting the function of the PRC1 complex, and on the other hand, it is involved in activating neural differentiation-related genes, thereby regulating the differentiation of stem cells into neural precursor cells. This study reveals the important function of polycomb protein PCGF5 in the process of embryonic stem cell fate transformation, highlighting that polycomb protein not only plays an important role in gene transcriptional regulation and inhibition, but also has the function of activating gene transcription in specific time and space. The follow-up study on the regulation and mechanism of key proteins in the process of neurological-related diseases has laid a foundation and provides ideas for elucidating the molecular mechanisms of related diseases and discovering new therapeutic targets.

Reference Yao M, Zhou X, Zhou J, et al. PCGF5 is required for neural differentiation of embryonic stem cells. Nat Commun. 2018 May 15;9(1):1463. doi: 10.1038/s41467-018-03781-0.