Not Everyone Is Suitable For Vegetarianism! Genetic Factors Play an Important Role in It

 Uncategorized    Friday, 2024/07/19

Vegetarian diet is widely praised for its benefits in reducing cholesterol, heart disease risk, and preventing type 2 diabetes, but researchers believe that this special diet may also have a cost.

Recently, a research team from the University of Georgia revealed the important role of genetic factors in determining whether a vegetarian diet is suitable for individuals, providing a solid scientific basis for the development of personalized nutrition plans. The report was published in the international journal PLoS Genetics, titled "Gene-vegetarianism interactions in calcium, estimated glomerular filtration rate, and testosterone identified in genome-wide analysis across 30 biomarkers".

The research team conducted an in-depth analysis of how genetic differences shape individualized differences in nutrient intake and potential diet-related disease responses, laying the foundation for bridging the gap between nutrition and health improvement. Currently, personalized nutrition is gradually emerging, aiming to optimize dietary recommendations based on each person's genetic background, rather than adopting a one-size-fits-all dietary pattern.

Our Related Products

Cat. No. Product Name Source Species Tag
LDL-1537H Human Low-Density Lipoproteins Human plasma Human N/A
LDL-22H Active Recombinant Human LDL Protein, His-tagged CHO Human His
HDL-1538H Human High-Density Lipoproteins Human Serum Human
MMAA-573H Recombinant Human MMAA Protein, MYC/DDK-tagged HEK293 Human Myc/DDK
Kit-2172 Triglyceride Assay Kit
Kit-2201 Triglyceride Quantification Colorimetric Assay Kit (384-well)
Kit-1939 Cholesterol Uptake Cell-Based Assay Kit
Kit-0205 Cell-based Cholesterol Efflux Fluorometric Assay Kit
Kit-2429 Cholesterol Assay Kit

By mining data from over 150000 participants, researchers selected 2300 individuals who strictly adhere to the principles of vegetarianism, aiming to explore the impact of genetic factors on the health benefits of vegetarianism. Research has found that vegetarians generally exhibit lower cholesterol levels, including total cholesterol, LDL (low-density lipoprotein), and HDL (high-density lipoprotein), which are beneficial for maintaining cardiovascular health. However, compared to non-vegetarians, vegetarians have lower levels of vitamin D and higher levels of triglycerides. Vitamin D is crucial for bone health and immune function, and its deficiency may have negative effects on health; Triglycerides, as fats in the blood, are associated with an increased risk of cardiovascular disease at high levels.

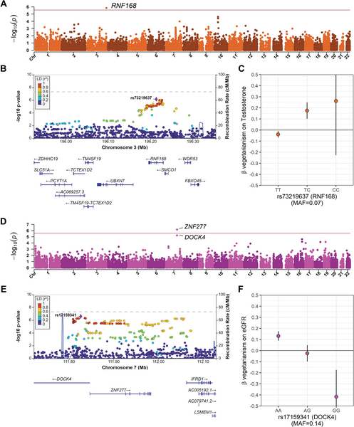
Taking genetic factors into consideration, researchers observed that when there are special genetic variations called secondary alleles, participants may experience vastly different health outcomes. For example, MMAA gene mutations are related to calcium metabolism. Although most vegetarians may experience a decrease in calcium ion levels, which can lead to side effects, individuals carrying specific minor alleles may actually experience an increase in calcium ion levels, which is beneficial for bone and dental health. However, excessive calcium levels may also trigger kidney stones and cardiovascular problems.

Some participants showed significant changes in hormone levels. Although the testosterone levels of most vegetarians decrease, a small percentage of vegetarians carrying specific genetic variations experience an increase in testosterone levels. The study also revealed a third important interaction, which is gene mutations associated with kidney function and glomerular filtration rate. The presence of these secondary alleles can adjust treatment efficacy, shifting from increasing eGFR (estimated glomerular filtration rate) to decreasing filtration rate.

These findings emphasize the importance of individual differences and help people find the most suitable dietary patterns for their genetic background. Researchers suggest that for carriers of specific genetic variations related to calcium absorption, testosterone levels, and kidney function, genetic testing should be considered and dietary habits adjusted accordingly.

In the future, this research direction will support more nutritional genetics studies and clinical trials, helping researchers gain a deeper understanding of the complexity of the impact of different dietary patterns on population health. In summary, the latest advances in nutritional genetics indicate that genotype can significantly influence the association between vegetarian diets and health outcomes, providing strong evidence for the customization of personalized nutrition plans.

Related Products and Services


Lipid/Cholesterol Metabolism Cytokines Cancer Drug Targets Immune Checkpoint Proteins Protein Interaction Service Protein Expression and Purification Services Drug Discovery Screening Protein Pathway Profiling

Reference Michael Francis,Kenneth E. Westerman,Alisa K. Manning, et al. Gene-vegetarianism interactions in calcium, estimated glomerular filtration rate, and testosterone identified in genome-wide analysis across 30 biomarkers, PLoS Genetics (2024). DOI:10.1371/journal.pgen.1011288