Active Recombinant COVID-19 Spike Trimer protein(BA.3/Omicron), His-tagged
| Cat.No. : | Spike-734V |
| Product Overview : | Recombinant COVID-19 Spike Trimer protein(BA.3/Omicron)(Val 16 - Pro 1213) (Accession # QHD43416.1 (A67V,H69del,V70del,T95I,G142D,V143del,Y144del,Y145del,N211del,L212I,G339D,S371F,S373P,S375F,D405N,K417N,N440K,G446S,S477N,T478K,E484A,Q493R,Q498R,N501Y,Y505H,D614G,H655Y,N679K,P681H,N764K,D796Y,Q954H,N969K,R683A, R685A, F817P, A892P, A899P, A942P, K986P, V987P)), fused with His tag at the C-terminus, was expressed in HEK293. |
- Specification
- Gene Information
- Related Products
- Download
| Species : | Sars-CoV-2 |
| Source : | HEK293 |
| Tag : | His |
| Protein Length : | Val 16 - Pro 1213 |
| Form : | Lyophilized from 0.22 μm filtered solution in PBS. Normally trehalose is added as protectant before lyophilization. |
| Bio-activity : | Immobilized SARS-CoV-2 Spike Trimer, His Tag (BA.3/Omicron) at 1 μg/mL (100 μL/well) can bind Human ACE2, Fc Tag with a linear range of 0.2-25 ng/mL. |
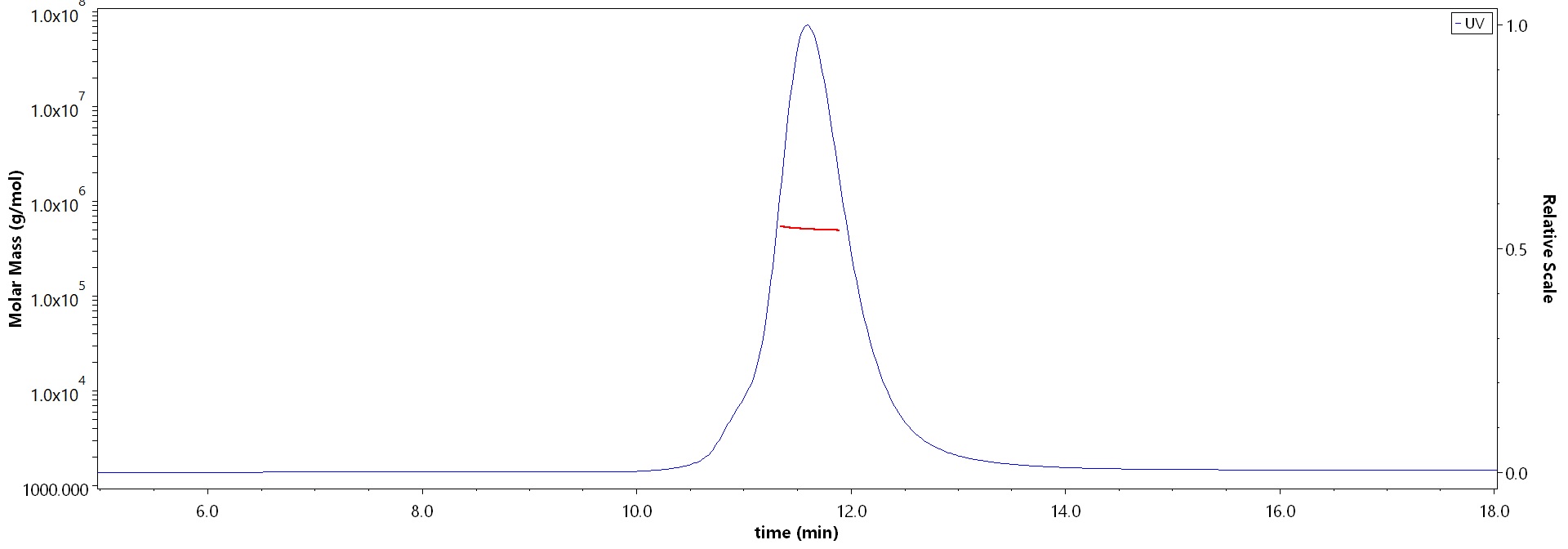
| Molecular Mass : | The protein has a calculated MW of 137.7 kDa. The protein migrates as 160-200 kDa under reducing (R) condition (SDS-PAGE) due to glycosylation. |
| Endotoxin : | Less than 1.0 EU per μg by the LAL method. |
| Purity : | >95% as determined by SDS-PAGE. >90% as determined by SEC-MALS. |
| Storage : | This product is stable after storage at: -20°C to -70°C for 12 months in lyophilized state; -70°C for 3 months under sterile conditions after reconstitution. |
| Reconstitution : | It is recommended that sterile water be added to the vial to prepare a stock solution of 0.2 ug/ul. Centrifuge the vial at 4°C before opening to recover the entire contents. |
| Gene Name | S surface glycoprotein [ Severe acute respiratory syndrome coronavirus 2 ] |
| Official Symbol | Spike |
| Synonyms | Spike; S1 protein; Spike glycoprotein Subunit1; S glycoprotein Subunit1; Spike protein S1; COVID-19 Omicron |
| Gene ID | 43740568 |
| Protein Refseq | YP_009724390.1 |
| UniProt ID | P0DTC2 |
| ◆ Cell & Tissue Lysates | ||
| Spike-1741HCL | Recombinant Human coronavirus Spike cell lysate | +Inquiry |
| Spike-1058HCL | Recombinant HCoV-EMC/2012 Spike cell lysate | +Inquiry |
| Spike-001SCL | Recombinant SARS Spike cell lysate | +Inquiry |
| Spike-001HCL | Recombinant HCoV-EMC/2012 Spike cell lysate | +Inquiry |
Not For Human Consumption!
Inquiry
- Reviews (0)
- Q&As (0)
Ask a Question for All Spike Products
Required fields are marked with *
My Review for All Spike Products
Required fields are marked with *
